Enterprise SEO is the practice of managing and optimizing large-scale websites, typically with thousands to millions of pages, for organic search performance. Unlike standard SEO, it operates at a level where automation, cross-functional coordination, and technical infrastructure aren't nice-to-haves. They're survival requirements.
If you've ever tried applying a standard SEO playbook to a Fortune 500 site and watched it fall apart by week two, you already understand the gap. The strategies that work for a 50-page SaaS site simply don't translate when you're dealing with 500,000 product pages, six regional subdomains, and a dev team that needs a six-week lead time for any change. Enterprise SEO is its own discipline, and treating it otherwise is expensive.
Why Enterprise SEO Is a Different?
The numbers tell part of the story. The enterprise SEO platforms market was valued at $4.38 billion in 2024 and is projected to reach $12.5 billion by 2032, growing at a 14% CAGR (GTM 80/20, 2026). And 55% of enterprise-level companies invest more than $20,000 per month in SEO alone. That's not marketing budget padding. That's a reflection of how much organic traffic is worth at scale, and how much it costs to maintain it.
But the real reason enterprise SEO is different isn't the budget. It's the compounding complexity. A single misconfigured robots.txt directive on a large ecommerce site can deindex thousands of pages overnight. A poorly planned site migration can wipe out years of link equity. These aren't hypothetical risks. They're things that happen to well-resourced teams at recognizable companies, often because someone applied small-site thinking to a large-site problem.
Organic marketing is more than just SEO at the enterprise level, but search remains the highest-leverage channel for most large organizations. Getting it right, or wrong, shows up directly in revenue.

The Core Pillars of Enterprise SEO
Scale changes everything. Here's how the core SEO disciplines look different when you're operating at enterprise level.
Technical SEO at Scale
Crawl budget becomes a real constraint once you're past roughly 10,000 pages. Google's crawlers have finite resources, and if your site has thin pages, duplicate content, or redirect chains eating up those resources, your most important pages may not get crawled or indexed as frequently as they should. Google's own crawl budget documentation is surprisingly readable and worth bookmarking if you're managing a large site.
The tricky part isn't identifying crawl waste. It's getting it fixed. Enterprise dev teams operate on sprint cycles, and 'clean up 40,000 redirect chains' rarely makes the cut against product features. This is where enterprise SEO practitioners earn their keep: translating technical debt into business impact language that gets prioritized.
Content Operations
Publishing at scale without a content governance system is how you end up with 200 pages targeting the same keyword, none of them ranking. Enterprise content SEO isn't about producing more. It's about coordinating what gets created, who owns it, how it gets updated, and when it gets retired. Most large organizations have the first part figured out and completely ignore the last three.
Authority and Link Strategy
Enterprise brands often have significant domain authority already, which is both an asset and a trap. The asset: new content tends to rank faster. The trap: teams assume authority does all the work and stop building links strategically. Competitors with sharper topical focus can outrank a Fortune 500 on specific queries even with a fraction of the domain authority. Internal linking, often neglected at scale, is one of the highest-ROI fixes available.

How Enterprise SEO Actually Works Day-to-Day
The process looks roughly like this: continuous monitoring of crawl health and indexation, keyword and content gap analysis across large page sets, coordinating with product and engineering teams to implement changes, tracking performance across hundreds of keyword clusters simultaneously, and managing the fallout from algorithm updates.
That last one deserves its own sentence. Recent Google core updates have disproportionately affected large sites with thin or templated content. If your site has 50,000 product pages where 80% of the content is auto-generated from a database, you're exposed in a way that a 200-page editorial site simply isn't.
Tooling matters a lot here. Enterprise SEO teams typically run a combination of a crawling tool (Screaming Frog or Sitebulb for deep audits), a rank tracking and keyword platform, a log file analyzer to understand actual Googlebot behavior, and increasingly, AI-assisted platforms that can surface anomalies across large datasets faster than any human analyst. The manual spreadsheet workflow breaks down fast past a certain scale.

Common Misconceptions Worth Correcting
A lot of what gets written about enterprise SEO online is either too abstract or quietly wrong. Three things I see misunderstood constantly:
First: 'Enterprise SEO is just regular SEO with more pages.' No. The coordination overhead alone changes the discipline fundamentally. Getting a title tag changed on a small site takes ten minutes. On an enterprise site, it might require a ticket, a review, a sprint slot, a QA pass, and a deployment window. The SEO work is maybe 20% of the job. The other 80% is organizational navigation.
Second: 'Big brands don't need to worry about penalties.' They absolutely do. Google's latest spam policies apply regardless of brand size, and large sites with scaled content programs are actually more exposed to spam-related penalties precisely because of that scale. One bad vendor running a link scheme on your behalf can create a problem that takes months to clean up.
Third, and this one's underappreciated: 'More domain authority means less SEO work.' The opposite is often true. High-authority domains attract more scrutiny, more competitive targeting from rivals, and more internal stakeholder pressure to monetize organic traffic in ways that can hurt rankings. The work doesn't get easier. It gets different.

Enterprise SEO Tools: What the Market Looks Like
The global SEO software market was valued at $85.97 billion in 2025 and is projected to grow to $271.9 billion by 2034 at a 13.65% CAGR (Fortune Business Insights, 2026). That growth is being driven largely by enterprise adoption, where the ROI on organic traffic justifies significant platform investment.
The established players in the enterprise space, BrightEdge and Conductor on the platform side, Semrush and Ahrefs for research and auditing, have been around long enough that most large teams have at least one of them. But there's a real gap between 'having a tool' and 'actually using it to make decisions at scale.' A lot of enterprise SEO teams are sitting on expensive platform licenses while still doing most of their analysis in spreadsheets.
The newer generation of AI-powered platforms is trying to close that gap. Vizup, for instance, is built specifically for teams that need to surface actionable organic insights across large page sets without requiring a data analyst to interpret the output. The pitch isn't 'replace your existing tools.' It's 'actually use the data you're already collecting.' For teams drowning in dashboards, that's a meaningful distinction.
Vizup helps enterprise marketing teams turn organic data into decisions. Explore the platform.
Real-World Enterprise SEO in Practice
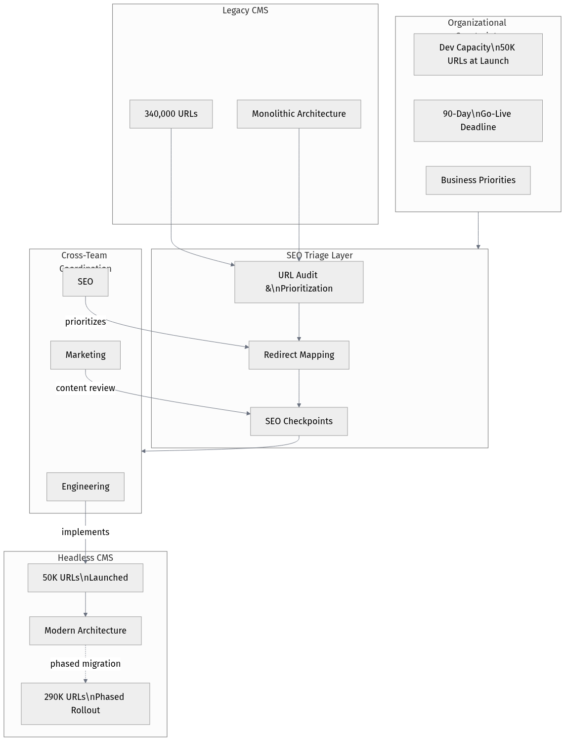
Consider what a large retailer faces during a platform migration. They're moving from a legacy CMS to a headless architecture. The SEO team flags 340,000 URLs that need redirect mapping. The dev team says they can handle 50,000 at launch. The business wants to go live in 90 days. This is enterprise SEO in the real world: not keyword research, but triage under organizational constraints.
Or take a financial services company with 15 regional sites, each with overlapping content targeting similar keywords in different markets. Canonical tag strategy, hreflang implementation, and content differentiation across those sites is a months-long project that touches legal, compliance, regional marketing teams, and engineering. The SEO practitioner in that scenario is as much a project manager as a search specialist.
These aren't edge cases. They're the norm for any organization operating at enterprise scale. The SEO fundamentals still apply. It's the execution layer that's completely different.

Key Takeaways
What to remember about enterprise SEO:
- Enterprise SEO manages websites with thousands to millions of pages, where scale introduces unique technical, operational, and organizational challenges that standard SEO approaches can't address.
- Crawl budget management, content governance, and cross-functional coordination are the three areas where enterprise SEO diverges most sharply from small-site practice.
- Algorithm updates hit large sites with templated or thin content harder than smaller, more focused sites. Staying current with recent Google core updates is non-negotiable.
- The enterprise SEO platforms market is growing at 14% CAGR, reflecting how seriously large organizations are investing in organic as a channel.
- Domain authority doesn't reduce the need for active SEO work. It changes the nature of the threats you're managing.
- AI-powered platforms are increasingly essential for surfacing insights across large datasets faster than manual analysis allows.
If you're building or scaling an enterprise SEO program, the best starting point isn't a new tool or a new strategy framework. It's an honest audit of where your current execution breaks down: crawl waste, content duplication, or organizational bottlenecks. Fix the infrastructure first. The strategy work gets a lot easier when the foundation isn't fighting you. Check out our blog for more on scaling organic growth in 2026.
Frequently Asked Questions About Enterprise SEO
What makes a company's SEO needs 'enterprise level'?
Generally, enterprise SEO applies when a site has more than 10,000 pages, multiple stakeholders involved in content and technical decisions, and organic traffic that represents significant revenue. The defining characteristic isn't company size alone. It's the complexity of managing SEO across a large, dynamic site with organizational constraints that small teams don't face.
How is enterprise SEO different from regular SEO?
The core principles are the same: relevance, authority, technical health. But enterprise SEO adds layers of coordination, automation, and governance that don't exist at smaller scales. A title tag change that takes ten minutes on a small site might require a multi-week process at an enterprise. The SEO practitioner's role shifts significantly toward internal advocacy and project management.
What tools do enterprise SEO teams typically use?
Most enterprise teams combine a deep crawling tool like Screaming Frog or Sitebulb, a keyword and rank tracking platform, log file analysis software, and an enterprise-grade analytics platform. Increasingly, AI-powered platforms like Vizup are being adopted to surface insights across large datasets without requiring manual analysis at every step.
How do algorithm updates affect enterprise sites differently?
Large sites with scaled content programs, especially those using templated or auto-generated content, are more exposed to helpful content and spam-related updates. The volume of pages means a single policy violation or quality signal issue can affect thousands of URLs simultaneously. Staying current with Google's latest spam policies is especially important for enterprise teams managing content at scale.
How much do enterprise companies typically spend on SEO?
According to GTM 80/20 (2026), 55% of enterprise-level companies invest more than $20,000 per month in SEO. That figure covers platform licensing, agency or in-house team costs, and technical implementation. For large organizations where organic traffic drives millions in revenue, that investment level is typically well justified by the returns.



